1 总则
为贯彻落实《中华人民共和国环境保护法》,夯实政府和部门环境应急能力,加强对企业事业单位突发环境事件应急预案的备案管理,根据《中华人民共和国环境保护法》《中华人民共和国突发事件应对法》《突发事件应急预案管理办法》等法律法规、文件,在对全区环境应急物资资源调查与风险评估的基础上,编制了《汕尾市城区突发环境事件应急预案》,目的是进一步建立完善汕尾市城区突发环境事件应急响应机制,提高突发环境事件预防、预警和应急处置能力,为科学高效地应对突发环境事件,控制和减轻突发环境事件及造成的危害提供依据和支撑,为保障公众生命健康、财产安全、生态环境安全,促进经济社会全面、协调、可持续发展提供保障。
(1)《中华人民共和国突发事件应对法》(2007年8月30日第十届全国人民代表大会常务委员会第二十九次会议通过,2024年6月28日第十四届全国人民代表大会常务委员会第十次会议修订);
(2)《中华人民共和国环境保护法》(2014年4月24日第十二届全国人大常委会第八次会议修订通过,自2015年1月1日起施行);
(3)《中华人民共和国大气污染防治法》(于2015年8月29日第十二届全国人民代表大会常务委员会第十六次会议修订通过,2016年1月1日起施行);
(4)《中华人民共和国水污染防治法》(2017年6月27日第十二届全国人民代表大会常务委员会第二十八次会议第二次修正,2008年6月1日起施行);
(5)《中华人民共和国土壤污染防治法》(2018年8月31日第十三届全国人民代表大会常务委员会第五次会议通过,2019年1月1日起施行);
(6)《中华人民共和国固体废物污染环境防治法》(2020年4月29日第十三届全国人民代表大会常务委员会第十七次会议修订通过,2020年9月1日起施行);
(7)《中华人民共和国核安全法》(2017年9月1日第十二届全国人民代表大会常务委员会第二十九次会议通过,自2018年1月1日起施行)
(8)《中华人民共和国放射性污染防治法》(第十届全国人民代表大会常务委员会第三次会议于2003年6月28日通过,自2003年10月1日起施行);
(9)《中华人民共和国生物安全法》(2020年10月17日第十三届全国人民代表大会常务委员会第二十二次会议通过,自2021年4月15日起施行)
(10)《危险化学品安全管理条例》(2011年2月16日国务院第144次常务会议修订通过,自2011年12月1日起施行);
(11)《国家突发公共事件总体应急预案》(中共中央、国务院2025年2月发布);
(12)《突发事件应急预案管理办法》(国办发〔2024〕5 号);
(13)《国家突发环境事件应急预案》(国办函〔2014〕119 号);
(14)《突发环境事件信息报告办法》(环境保护部令第17号);
(15)《突发环境事件应急管理办法》(环境保护部令第34号);
(16)《关于进一步加强当前环境安全保障工作的通知》(环办应急函〔2018〕694号);
(17)《企业事业单位突发环境事件应急预案备案管理办法(试行)》(环发〔2015〕4号);
(18)《企业突发环境事件风险评估指南(试行)》(环办〔2014〕34号);
(19)《企业突发环境事件风险分级方法》(HJ 941-2018);
(20)《突发环境事件应急监测技术规范》(HJ 589—2021 代替HJ 589-2010);
(21)《突发环境事件应急处置阶段污染损害评估工作程序规定》(环发〔2013〕85号);
(22)《企业突发环境事件隐患排查和治理工作指南(试行)》(环境保护部公告2016年第74号);
(23)《关于加强资源环境生态红线管控的指导意见》(发改环资〔2016〕1162号);
(24)《集中式地表水饮用水水源地突发环境事件应急预案编制指南(试行)》(生态环境部公告 2018年 第1号);
(25)《企业事业单位突发环境事件应急预案评审工作指南(试行)》(环办应急〔2018〕8号);
(26)《关于印发<行政区域突发环境事件风险评估推荐方法>的通知》(环办应急〔2018〕9号)
(27)《自然资源部办公厅关于印发<赤潮灾害应急预案>的通知》(自然资办函〔2021〕1258号)。
(1)《关于认真贯彻实施突发事件应对条例的通知》(粤府办〔2010〕50号);
(2)《广东省人民政府办公厅印发<广东省突发事件预警信息发布管理办法>的通知》(粤府办〔2012〕77号);
(3)《广东省人民政府办公厅关于印发<广东省突发事件现场指挥官工作规范(试行)>的通知》(粤办函〔2015〕644号);
(4)《关于印发<广东省海上险情应急预案>的通知》(粤府〔2005〕30号)
(5)《汕尾市水环境保护条例》(2016年9月29日广东省第十二届人民代表大会常务委员会第二十八次会议批准,自2016年12月1日起施行);
(6)《汕尾市突发事件现场指挥官工作规范(试行)》(汕府办〔2015〕38号);
(7)《汕尾市人民政府办公室关于印发<汕尾市船舶污染水域事故应急预案>的通知》(汕府办函〔2017〕219号);
(8)《关于印发<汕尾市集中式饮用水水源地突发环境事件应急预案>的通知》(汕环〔2021〕64号);
(9)《关于印发<汕尾市生态环境局突发环境事件应急预案>和<汕尾市突发环境事件应急监测预案>的通知》(汕环〔2021〕67号);
(10)《汕尾市人民政府关于印发<汕尾市气象灾害应急预案>的通知》(汕府函〔2022〕228号);
(11)《汕尾市人民政府办公室关于印发<汕尾市自然灾害救助应急预案>的通知》(汕府办函〔2025〕102号)。
本预案适用于本区行政范围内下列突发环境事件(包括其他突发事件次生、衍生的突发环境事件)的应急处置:
(1)一般突发环境事件的应急处置和指挥。
(2)较大、重大、特别重大突发环境事件的前期应急处置和指挥。
(3)不超出区人民政府应急处置能力,或者跨镇(街)的突发环境事件。
(4)其他需要区突发环境事件应急指挥部处置的突发环境事件。
核设施及有关核活动发生的核事故所造成的辐射污染事件应对工作按照《中华人民共和国核安全法》《中华人民共和国放射性污染防治法》规定执行;超出区人民政府应急处置能力,或者跨县(市、区)的突发环境事件由汕尾市处置;海上溢油事件应对工作按照《广东省海上险情应急预案》规定执行;赤潮灾害事件应对工作按照《赤潮灾害应急预案》;船舶污染事件应对工作按照《汕尾市船舶污染水域事故应急预案》规定执行;饮用水水源地环境污染事件应对工作按照《汕尾市集中式饮用水水源突发环境事件应急预案》的规定执行。
坚持以人为本,预防优先。将保障人民群众生命健康和生态环境安全作为根本出发点和落脚点,在突发环境事件应对过程中最大程度地减少人员伤亡。强化环境风险预防,提升突发性环境污染事件防范、预警、处理能力,化被动处置为主动防范,及时控制,消除隐患。
坚持统一领导,分类管理、分级响应。突发环境事件应急处置过程中要坚持统一领导,区人民政府重点组织负责开展辖区内一般突发环境事件的应急处置,配合市开展较大及以上突发环境事件的应急处置。针对不同污染源造成的环境污染及不同污染类型,实行分类管理,充分发挥部门的专业优势。
部门联动,协同应对。建立完善突发环境事件应急联动机制,充分发挥各有关单位专业优势和人才、技术、设备资源的作用,充实应急救援队伍,加强应急演练,培养社会化应急救援力量,提高快速反应能力,协同应对突发环境事件。
依靠科学,依法规范。采用先进技术,听取各方面的意见和建议,实行科学民主决策。采用先进的救援装备和技术,增强应急救援能力。依法规范应急救援工作,确保应急预案的科学性、权威性和可操作性。鼓励开展环境应急风险管控技术、预警体系及应急能力建设工作,完善环境应急专家队伍,提升环境应急管理工作科学化、规范化水平。
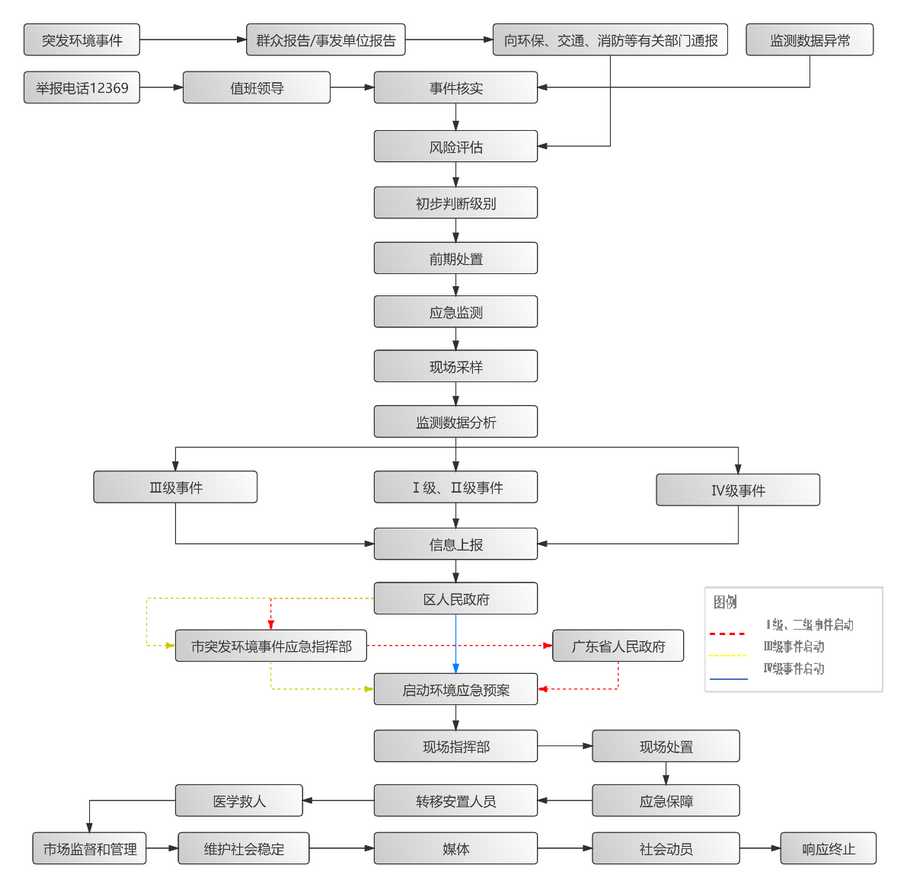
按照事件严重程度,突发环境事件分为特别重大(Ⅰ级)、重大(Ⅱ级)、较大(Ⅲ级)、一般(Ⅳ级)四级。突发环境事件分级标准见附件1。
(1)区级突发环境事件应急预案。包括《汕尾市城区突发环境事件应急预案》《汕尾市城区突发性环境事件应急监测预案》《汕尾市城区集中式饮用水水源地突发环境事件应急预案》等。其中,《汕尾市城区突发环境事件应急预案》是全区预防和处置突发环境事件的指导性文件,是《汕尾市城区突发事件总体应急预案》的一项专项预案。
(2)部门突发环境事件应急预案。包括《汕尾市城区生态环境分局突发环境事件应急预案》和其他区级部门环境相关应急预案。各有关部门(单位)应结合自身职责,制定本部门的环境应急行动方案。
(3)镇(街道)突发环境事件应急预案。各镇人民政府(街道办)组织制定的突发环境事件应急预案。
(4)企事业单位突发环境事件应急预案。企事业单位根据有关法律、法规制定的突发环境事件应急预案。
2 组织指挥体系
城区突发环境事件应急指挥体系由突发环境事件应急指挥部、突发环境事件应急指挥部办公室、现场指挥部及应急工作小组、环境应急专家组和镇(街)突发环境事件应急指挥机构组成。
2.1 区突发环境事件应急指挥部及成员单位
区人民政府成立突发环境事件应急指挥部(下称区环境应急指挥部),在国务院、生态环境部、省委省政府、省生态环境厅、市委市政府、区委区政府的领导下,负责统一领导和指挥突发环境事件应急处置工作。
区环境应急指挥部由区长任总指挥,分管副区长任常务副总指挥,区政府办公室分管副主任、市生态环境局城区分局局长任副总指挥,区委宣传部、区发展改革局、区科技工业和信息化局、区自然资源局、区住房城乡建设局、区市场监管局、区司法局、区民政局、区教育局、区财政局、区人力资源和社会保障局、区农业农村和水利局、区城市管理和综合执法局、区卫生健康局、区文化广电旅游体育局、区应急管理局、区政务和数据局、市公安局城区分局、区消防救援大队、市交警支队城区大队、辖区内各地方供水单位、各自来水公司、中国电信汕尾城区分公司、中国移动通信集团广东有限公司汕尾市城区分公司、中国联通汕尾城区分公司、广东电网有限责任公司汕尾城区供电局、红海湾发电厂等单位为成员单位。应急指挥部各成员单位及分工职责见附件2、附件3。
2.2 区突发环境事件应急指挥部办公室
区突发环境事件应急指挥部办公室(以下简称区环境应急办)设在市生态环境局城区分局,是区环境应急指挥部的日常办事机构。办公室主任由市生态环境局城区分局局长兼任。
区环境应急办主要职责:负责全区突发环境事件的监测、预报和预警工作,组织各成员单位和专家对事件级别及其危害程度和范围进行分析研判,及时向区环境应急指挥部汇报;根据区环境应急指挥部的决定,组织实施启动、变更或终止突发环境事件应急响应;完成区环境应急指挥部交办的其它任务。
突发环境事件发生后,区环境应急指挥部设立现场指挥部,根据《广东省突发事件现场指挥官工作规范(试行)》,派出或者指定现场指挥官,统一指挥和协调突发环境事件现场应急处置工作。
现场指挥部根据工作需要设立污染处置组、应急监测组、医学救援组、应急保障组、新闻宣传组、社会稳定组、综合协调组、调查处理组等应急工作小组。现场应急工作小组组成及主要职责见附件4。参与现场处置的有关单位和人员要服从现场指挥官的统一指挥。
区环境应急办负责区环境应急专家库的建设、联络和管理工作,确保在突发事件发生后能迅速成立针对突发环境事件的应急专家组,为应急指挥决策提供技术支持。
区环境应急办负责区环境应急专家库的建设、联络和管理工作,专家库名单及联系方式应每年至少更新一次,重大变更或失联应及时替换,确保在突发事件发生后能迅速成立针对突发环境事件的应急专家组,为应急指挥决策提供技术支持。环境应急专家库由环境监测、危险化学品、生态、海洋环境、环境评估、环境工程、防化、生物、气象、水利水文、环境污染治理与生态恢复等专业领域专家组成,分为水污染防治、大气污染防治、土壤污染防治、环境工程、环境监测、现场处置等6个组进行相应的工作。
各镇(街)突发环境事件应急指挥机构可参照建立镇(街)环境应急专家组。
3 预防、监控与预警机制
3.1.1 强化隐患排查
市生态环境局城区分局督促企业事业单位参照《企业突发环境事件隐患排查和治理工作指南(试行)》等文件的要求,加强环境风险管控和环境安全隐患自查,组织或委托第三方专业机构开展环境安全隐患排查治理,接受环保部门的指导消除环境安全隐患;建立环境风险源数据库并实现动态管理与定期更新,建立环境风险等级台账,实施差异化分级监督管理;联合相关部门有序开展重点行业关闭搬迁企业地块环境风险排查工作。
企业应当建立环境安全责任制,接受环保部门的指导,建立健全环境安全风险分级管控和隐患排查治理机制,将污染防治设施的安全管理纳入安全生产管理体系。
市生态环境局城区分局负责构建全过程、多层级环境风险防范体系,实施环境风险全过程管理。重视污染地块再开发全过程环境风险管控,建立与区自然资源局、区住房和城乡建设局、区农业农村和水利局等部门的信息沟通机制,实行联动监管。在区人民政府牵头下,与区自然资源局、区住房和城乡建设局、区农业农村和水利局等相关部门参与制定建设用地分用途风险管控制度。
市生态环境局城区分局负责推进企业、镇(街道)突发环境事件风险管控标准化建设,做到有人员、有制度、有演练、有保障,实现本辖区内各类环境风险源的识别、评估、监控、预警、处置等全过程动态管理,逐步实现全区突发事件风险网格化管理。
危险化学品生产、经营、储存、使用单位由区应急管理局依法实施安全监督管理;危险物品运输单位的安全监督由市交通运输局管理,市公安局城区分局、市交警支队城区大队协助;市公安局城区分局和市交警支队城区大队依法加强剧毒化学品的安全管理,加强剧毒、易燃、易爆危险物品运输车辆行驶路线的许可管理,依法查处危险物品运输车辆的道路交通违法行为。
区应急管理、市公安局城区分局、农业农村和水利等相关部门要统筹协调与突发环境事件有关的其他突发公共事件的预防与应急措施,防止因其他突发公共事件次生或者因处置不当而引发突发环境事件。
市生态环境局城区分局应组织制订集中式饮用水源地、环境敏感区的突发环境事件应急预案。
镇政府、街道办事处应制定相应的突发环境事件应急预案,并报市生态环境局城区分局备案,建立健全环境风险防范体系。
企事业单位和其他生产经营者应当落实环境安全主体责任,定期排查环境安全隐患,开展环境风险评估,健全风险防控措施,按照《企业事业单位突发环境事件应急预案备案管理办法(试行)》等相关规定编制或修订突发环境事件应急预案,定期开展培训演练。当出现可能导致突发环境事件的情况时,应立即向事发地区突发环境事件应急管理主管部门报告。
市生态环境局城区分局要会同有关部门,借助第三方环境监测机构,充分利用现有监测手段,加强日常环境监测。
推进宝楼水库、琉璃径水库、赤岭水库等重要水库及集中式饮用水水源地水质安全监控预警体系建设;配合市生态环境局加强重点湖库相关生物指标的监测;查清相关行业土壤污染风险底数,强化重点行业的在产企业用地及关闭搬迁企业地块的土壤环境质量监测监控,提升土壤环境应急监测能力,协助市完善土壤环境质量监测网络和监测预警体系;对居民集聚区、医院、学校、自然保护区等敏感区域进行重点监控;通过互联网信息监测、环境污染举报热线等多种渠道,加强对区内外可能导致突发环境事件的风险信息收集、分析和研判。
有关部门按照职责分工,负责相关突发环境事件信息的处理和信息监控,并及时将可能导致突发环境事件的信息通报区环境应急办。
按照突发环境事件发生的紧急程度、发展态势和可能造成的危害程度,突发环境事件的预警级别由高到低分为红色(Ⅰ级)、橙色(Ⅱ级)、黄色(Ⅲ级)和蓝色(Ⅳ级)。各镇政府、街道办事处应当根据收集的信息对突发环境事件进行预判,启动相应预警。
红色(Ⅰ级)预警:情况危急,可能发生或引发特别重大突发环境事件的;或事件已经发生,可能进一步扩大影响范围,造成重大危害的。特别重大预警由省人民政府根据国务院授权发布。
橙色(Ⅱ级)预警:情况紧急,可能发生或引发重大突发环境事件的;或事件已经发生,可能进一步扩大影响范围,造成更大危害的。重大预警由省人民政府发布。
黄色(Ⅲ级)预警:情况比较紧急,可能发生或引发较大突发环境事件的;或事件已经发生,可能进一步扩大影响范围,造成较大危害的。较大预警由市人民政府发布。
蓝色(Ⅳ级)预警:存在重大环境安全隐患,可能发生或引发突发环境事件的;或事件已经发生,可能进一步扩大影响范围,造成公共危害的。一般预警由事发地县(市、区)人民政府发布。
可根据事态的发展情况,预警级别予以升级、降级或解除。当收集到的有关信息证明突发环境事件即将发生或者发生的可能性增大时,各级人民政府按照相关应急预案执行。
一般是在情况紧急情况下发布预警,可能发生较大及以上突发环境事件的紧急情况包括但不限于以下方面:
(1)监测数据显著异常。大气自动监测站、常规水质监测断面、污染源在线监测装置、区域大气环境监测点等出现数据显著异常,可能发生较大及以上突发环境事件的。
(2)出现自然灾害。天气预报或已经出现台风、暴雨、高温、寒冷等自然灾害可能引发较大及以上突发环境事件的。
(3)发生较大及以上突发环境事件。发生危险化学品或危险废物泄漏、火灾或爆炸、邻近地区突发环境事件等情况,可能引发本行政区域较大及以上突发环境事件的。
市生态环境局城区分局会同相关部门、有关单位,依托现有的环保、水文、气象等监测网络,密切监测全区水质、水文和气象状况。建立相应的突发污染事件应急处置队伍、装备和物资信息系统,完善突发污染事件应急指挥系统。同时,提高信息收集、分析和处理能力,并实现与市及其有关部门突发事件信息系统的互联互通,做到对可能发生的突发事件及时预警。
(1)发布制度。突发环境事件预警信息发布遵循“归口管理、统一发布、快速传播”的原则,按照《广东省突发事件预警信息发布管理办法》执行。突发环境事件预警信息,由区环境应急指挥部办公室负责制定,并按规定程序报批后,按预警级别分级发布。突发环境事件引发的次生、衍生灾害预警信息,由有关单位制作,并按规定程序报批后,按预警级别分级发布。市生态环境局城区分局会同有关部门研判可能发生突发环境事件时,应当及时向区人民政府提出预警信息发布建议,同时通报区相关部门和单位。
(2)发布内容。突发环境事件的预警发布应按照《广东省突发事件预警信息发布管理办法》相关规定,预警发布信息内容应当包括:发布机关、发布时间、事件类别、起始时间、影响范围、预警级别、警示事项、事态发展、相关措施、咨询电话等。
(3)发布途径。一般突发环境事件预警信息由区人民政府直接发布或授权相关部门,通过电视、广播、报纸、互联网、手机短信等渠道向公众发布预警信息,并上报市人民政府。较大突发环境事件预警信息由市级发布。
镇政府、街道办事处负责组织落实基层预警信息接收和传递工作,督促落实学校、医院、社区、工矿企业、建筑工地、监狱、劳教(戒毒)所等指定专人负责预警信息特别是气象灾害预警信息接收传递工作,重点健全向基层社区传递机制,加强农村偏远地区预警信息接收终端建设,形成区—镇(街)—村—户直通的预警信息传播渠道。对老、幼、病、残等特殊人群和通信、广播、电视盲区及偏远地区的人群,要充分发挥基层信息员的作用,采取“走街串巷、进村入户、人紧盯人”等传统方式作为必要补充手段传递预警信息,确保预警信息全覆盖。
预警信息发布后,区人民政府及其有关部门视情采取以下措施:
(1)分析研判。当发生一般及以上突发环境事件预警时,区环境应急指挥部启动本预案,组织有关部门和机构、专业技术人员及专家,及时对预警信息进行分析研判,预估可能的影响范围和危害程度。如经研判属于较大及以上突发环境事件的,要上报市级环境应急指挥部。
(2)防范处置。迅速采取有效处置措施,控制事件苗头。在涉险区域设置注意事项提示或事件危害警告标志,利用各种渠道增加宣传频次,告知公众避险和减轻危害的常识、需采取的必要的健康防护措施。可能威胁饮用水安全时,要及时启动饮用水水源地应急预案。
(3)应急准备。提前疏散、转移可能受到危害的人员,并进行妥善安置。责令应急救援队伍、负有特定职责的人员进入待命状态,动员后备人员做好参加应急救援和处置工作的准备,并调集应急所需物资和设备,做好应急保障工作。对可能导致突发环境事件发生的相关企业事业单位和其他生产经营者加强环境监管。
(4)舆论引导。及时准确发布事态最新情况,公布咨询电话,组织专家解读。加强相关舆情监测,做好舆论引导工作。
区突发环境应急指挥部应当根据事态发展情况和采取措施后的效果适时判断预警解除时机,当判断危险已经消除时宣布解除预警,实时终止相关措施,并报告区人民政府。
4 信息报告
突发环境事件发生后,涉事单位或其他有关生产经营者必须采取应对措施,并立即向区环境应急指挥部办公室和相关部门报告,同时通报可能受到污染危害的单位和居民。
为防止瞒报、漏报,区环境应急办应定期对重点单位、重要行业或敏感岗位负责人进行报告责任警示教育,对屡次出现报告不及时的单位,应报请主管部门依纪依规进行责任追究。
因生产安全事故、危险货物运输事故导致突发环境事件的,交警、应急管理等部门或者其他负有安全监管职责的部门接报后,要及时上报市环境应急指挥部办公室。区环境应急指挥部办公室要会同市生态环境局通过信息监测、环境污染举报热线等渠道,加强对突发环境事件的信息收集,及时掌握突发环境事件发生情况。其他单位在大气、水体、土壤监测过程中获得环境污染事件信息的,要及时向镇政府、街道办通报。区突发环境应急指挥部及镇政府(街道办)应当按照有关规定逐级上报,必要时可越级上报。
4.2 信息接报
事件发生地镇政府(街道办)接到突发环境事件信息报告或监测到相关信息后,应当立即进行核实,初步认定突发环境事件的性质和类别,按照国家、广东省、汕尾市规定的时限、程序和要求,向区突发环境事件应急指挥部和区人民政府报告,并通报同级其他相关部门。突发环境事件已经或者可能涉及相邻行政区域的,事发地镇政府(街道办)应当及时通报相邻行政区域同级人民政府。区突发环境应急指挥部及镇政府、街道办应当按照有关规定逐级上报。
区突发环境应急办公室接到突发环境事件信息报告或监测到相关信息后,应记录环境事件发生的时间、地点、污染物、人员伤害、联系人及电话等情况,并立即核实,核实情况后及时报告区环境应急指挥部。
4.3 报告时限与程序
对初步认定为一般突发环境事件的,区环境应急办应当在2小时内将事件简要经过、处置结果书面上报区人民政府和市生态环境局。
对初步认定为较大以上的突发环境事件的,区环境应急办应当立即向区人民政府和市生态环境局报告,最迟不得超过事发后1小时,并随时书面续报最新处置情况。
发生下列一时无法判明等级的突发环境事件,区环境应急办应当按照重大或者特别重大突发环境事件的报告程序上报:
(1)对饮用水水源保护区造成或者可能造成影响的;
(2)涉及居民聚居区、学校、医院等敏感区域和敏感人群的;
(3)涉及重金属或者类金属污染的;
(4)因环境污染引发群体性事件的,或者社会影响较大的。
对饮用水水源保护区造成影响的突发环境事件,区环境应急办除应当按照重大或者特别重大突发环境事件的报告程序分别上报外,还应同时通报可能受污染影响的供水企业,以便水厂及早采取防范措施、迅速启动水质应急处置工艺,保障供水安全。同时,区环境应急办应当告知饮用水水源地流域的下游行政区域生态环境主管部门,便于下游行政区域生态环境主管部门做好预警研判及各项应急准备工作,区人民政府应当与下游行政区域的人民政府建立应急联动机制,联合建立现场应急指挥机构,共同做好各项应急处置工作。
突发环境事件的报告分为初报、续报和处理结果报告。初报为发现或者得知突发环境事件后的首次上报;续报是在查清有关基本情况、事件发展情况后随时上报;处理结果报告在突发环境事件处理完毕后上报。
(1)初报。初报可先电话报告,2个小时内补报书面报告,主要内容包括:环境事件的类型、发生时间、地点、污染源、主要污染物质、人员受害情况、处置情况等初步情况及下一步工作建议。
(2)续报。续报可先用网络报告,2小时内补报书面报告,在初报的基础上报告有关确切数据、事件发生的原因、过程、进展情况及采取的应急措施等基本情况,可能受到突发环境事件影响的环境敏感点分布示意图。
(3)处理结果报告。处理结果报告采用书面报告,处理结果报告在初报和续报的基础上,报告突发环境事件对水、大气、土壤环境的影响程度、范围和应对措施,处理事件过程和结果,事件潜在或间接的危害、社会影响、处理后的遗留问题,参加处理工作的有关部门和工作内容,出具的有关危害与损失证明文件等详细情况。
5 应急响应
按照突发环境事件的危害程度、范围及其引发的次生、衍生灾害类别,有关单位要按照其职责及相关应急预案启动应急响应。突发环境事件应急响应级别分为Ⅰ级、Ⅱ级、Ⅲ级、Ⅳ级四个等级。
(1)Ⅰ级响应
初判发生特别重大突发环境事件时,区环境应急指挥部应立即上报市环境应急指挥部,由后者上报省突发环境事件应急指挥部(以下简称省环境应急指挥部),由省环境应急指挥部立即组织有关单位和专家分析研判,对突发环境事件影响及其发展趋势进行综合评估,并向省人民政府报告,提出启动应急响应建议,由省人民政府决定启动Ⅰ级应急响应,发布紧急动员令,向各有关单位发布启动相关应急程序的命令,省环境应急指挥部立即派出工作组赶赴事发现场开展应急处置工作。区环境应急指挥部总指挥、副总指挥及各现场工作组应当全部赶赴现场,做好先期处置和协助处置工作。
(2)Ⅱ级响应
初判发生重大突发环境事件时,区环境应急指挥部应立即上报市环境应急指挥部,由后者上报省环境应急指挥部,由省环境应急指挥部立即组织有关单位和专家分析研判,对突发环境事件影响及其发展趋势进行综合评估,并向省人民政府报告,提出启动应急响应建议,由省人民政府决定启动Ⅱ级应急响应,发布紧急动员令,向各有关单位发布启动相关应急程序的命令,省环境应急指挥部立即派出工作组赶赴事发现场开展应急处置工作。区环境应急指挥部总指挥、副总指挥及各现场工作组应当全部赶赴现场,做好先期处置和协助处置工作。
(3)Ⅲ级响应
初判发生较大突发环境事件时,区环境应急指挥部立即上报市环境应急指挥部,由市环境应急指挥部组织指挥部成员和专家分析研判,对突发环境事件影响及其发展趋势进行综合评估,由市环境应急指挥部决定启动Ⅲ级应急响应,向各有关单位发布启动相关应急程序的命令。区环境应急指挥部立即派出工作组赶赴事故现场,做好先期处置和协助处置工作。
(4)Ⅳ级响应
初判发生一般突发环境事件时,区突发环境事件应急指挥部立即组织各单位成员和专家分析研判,对突发环境事件影响及其发展趋势进行综合评估,由区环境应急指挥部决定启动Ⅳ级应急响应,向各有关单位发布启动相关应急程序的命令。区环境应急指挥部及时跟进事件发展趋势和事故处置情况,必要时派出工作组前往事发地做好应急工作。
突发环境事件发生在易造成重大影响的地区或重要时段时,可适当提高响应级别。应急响应启动后,可视事件损失情况及其发展趋势调整响应级别,避免响应不足或响应过度。
突发环境事件发生后,涉事企事业单位或其他生产经营者要立即组织力量进行先期处置,根据事件严重程度和污染物性质,采取必要的关闭、限产、封堵、围挡、喷淋、转移等措施,迅速切断和控制污染源,防止污染蔓延扩散。做好有毒有害物质和消防废水、废液等收集、清理和处置工作。当涉事企事业单位或其他生产经营者不明时,由市生态环境局组织开展污染来源调查,查明涉事单位,确定污染物种类和污染范围。
区突发环境事件现场指挥部(以下简称区现场指挥部)组织现场工作组迅速实施先期处置,对于发生非正常排污或有毒有害物质泄漏的固定源突发环境事件,尽快查找污染源或泄漏源,通过关闭、封堵、收集、转移等措施,切断污染源或泄漏源;对于道路交通运输过程中发生的流动源突发环境事件,可启动路面系统中建设的导流槽、应急池,或通过紧急设置围堰、围油栏、吸油毡等对污染物进行封堵和收集。
专家咨询组对事件信息进行综合分析和研判,由专家判别事件等级、预警级别、响应等级,向区现场指挥部提出应急处置建议。
突发环境事件发生后,应急处置工作根据《汕尾市突发事件现场指挥官制度实施办法(试行)》,实行现场指挥官制度。对于特别重大和重大突发环境事件,由国家及省人民政府成立的指挥机构开展现场指挥和协调,区现场指挥部及有关部门做好先期处置和协助处置工作。对于较大突发环境事件,由市环境应急指挥部组织成员和专家分析研判,对突发环境事件影响及其发展趋势进行综合评估,向各有关单位发布启动相关应急程序的命令,区现场指挥部及有关部门做好先期处置和协助处置工作。对于一般突发环境事件,由区环境应急指挥部组织各单位成员和专家分析研判,对突发环境事件影响及其发展趋势进行综合评估,向各有关单位发布启动相关应急程序的命令。
应急处置组负责组织制订污染处置工作方案,该方案应基于预案既定方案框架,并经现场指挥官批准后实施,主要针对水环境污染事件、大气环境污染事件、危化品交通运输事故引发环境污染事件、固体废物环境污染事件等事件开展应急处置,具体工作和职责见附件4。
根据突发环境事件影响及事发当地的气象、地理环境、人员密集度等信息,应急处置组根据专家咨询组的研判结论,开展转移安置人员工作,建立现场警戒区、交通管制区域和重点防护区域,确定受威胁人员疏散的方式和途径,及时疏散转移受威胁人员,妥善做好转移人员安置等保障工作。
迅速组织当地医疗资源和力量,对伤病员进行诊断治疗,根据需要及时、安全地将重症伤病员转运到有条件的医疗机构救治。指导和协助开展受污染人员的去污洗消工作,提出保护公众健康的措施建议。视情况请求市级增派医疗卫生专家和卫生应急队伍、调配医药物资,支持事发地医学救援工作。做好受影响人员的心理援助工作。
接到有关指令后,应急监测组立即赶赴现场,根据突发环境事件污染物的性质、扩散速度和事件发生地的气象、水文和地域特点,按照《地表水和污水监测技术规范 》《地下水环境监测技术规范》《土壤环境监测技术规范》《建设用地土壤污染风险管控和修复监测技术导则》《工业固体废物采样制样技术规范》《突发环境事件应急监测技术规范》《污水监测技术规范》等文件要求制定应急监测方案,确定监测项目、范围和布点,调配应急监测设备、车辆,开展采样和监测,确定污染物扩散的范围和浓度。根据监测结果,综合分析突发环境事件污染变化趋势,并通过专家咨询或讨论的方式,预测并报告突发环境事件的发展状况、污染物的变化情况,为突发环境事件应急决策提供技术支撑。
社会稳定组密切关注受事件影响地区市场供应情况及公众反应,加强对重要生活必需品等商品的市场监管和调控。禁止或限制受污染食品和饮用水的生产、加工、流通和食用,防范因突发环境事件造成的饮用水和食品安全事故等次生环境事件的发生。
社会稳定组加强受影响地区社会治安管理,严厉打击借机传播谣言制造社会恐慌、哄抢救灾物资等违法犯罪行为;做好受影响人员与涉事单位、各有关部门矛盾纠纷化解和法律服务工作,防止出现群体性事件,维护社会稳定。
突发环境事件发生后,环境应急指挥部有关成员单位要按照突发环境事件的性质、危害程度和范围,广泛调动社会力量参加突发环境事件应急处置,紧急情况下可依法征用、调用车辆、物资、人员等。鼓励公民、法人和其他组织按照《中华人民共和国公益事业捐赠法》等规定进行捐赠和援助。
当一般环境事件影响不断加重,环境事件危害越加严重,并有蔓延扩大、情况复杂难以控制时,区环境应急指挥部应将有关情况和处理建议上报市环境应急指挥部审定后,及时提升预警和响应级别;对一般环境事件危害已迅速消除,并不会进一步扩散的,区环境应急办将有关情况和处理建议上报区环境应急指挥部审定,并同步报备市环境应急指挥部,及时解除预警,必要时撤销预警。
当一般突发环境事件的条件已经排除、污染物质已降至规定限值以内、所造成的危害基本消除的情况下,由区环境应急指挥部决定终止应急响应。
6 后期工作
突发环境事件应急响应终止后,区环境应急办要及时组织开展环境污染损害评估,及时查明突发环境事件的发生经过和原因,总结突发环境事件应急处置工作的经验教训,并将评估结果向社会公布。评估结论应作为事件调查处理、损害赔偿、生态环境修复的依据。突发环境事件损害评估方法按照生态环境部的相关规定执行。
(1)突发环境事件终止后,参与应急工作的单位或现场工作组要及时总结应急工作情况,报送区环境应急办。区环境应急办在汇总相关情况的基础上总结事件经验教训,对事件发生过程、应急救援处置情况、经验教训、事件启示进行综合分析,形成总结报告。
(2)区环境应急办组织有关人员对启动本预案应急响应的突发环境事件应急过程进行评估,包括现场调查处理情况、所采取措施的效果评价、应急处理过程中存在的问题和取得的经验等,并根据评估情况,及时修订预案。
(3)发生较大及以上突发环境事件,区环境应急指挥部应当配合国家、省、市人民政府及相应的环境应急指挥机构开展突发环境事件原因、性质、责任等调查工作,并报告调查处理情况。
应急响应结束后,区环境应急办应指导并要求监测组、污染治理组继续实施环境监测、污染治理等应急措施,防止造成次生、衍生环境污染。区人民政府及镇政府(街道办)要按照《广东省突发事件应对条例》及时返还被征用的财产;财产被征用或征用后毁损、灭失的,实施征用的要按照国家、省、市的有关规定给予补偿。保险机构要及时开展相关理赔工作。
6.3.1补偿
(1)按照国家有关规定,区人民政府负责对行政区域内发生的突发环境事件中致病、致残、死亡的人员,给予相应的补助和抚恤,依法对启用或者征用的安置场所、应急物资的所有人给予适当补偿。
(3)区人民政府采取有效措施,确保受灾群众的正常生活。所需救济经费由区财政负担,必要时可向上级部门申请相应补助。同时,积极鼓励和利用社会资源进行救济救助,积极提倡和鼓励企事业单位和个人捐助,逐步加大社会救助的比重。
(4)保险机构要及时开展相关理赔工作。
6.3.2保险
可能引起环境污染的企业事业单位,要依照《中华人民共和国突发事件应对法》相关规定办理相关责任险或其他险种。
区人民政府和市生态环境局城区分局等相关部门要为环境应急工作人员办理人身意外伤害保险。适用《工伤保险条例》规定应参加工伤保险的单位,要为其办理工伤保险。特别是发生过特别重大、重大污染事故的危险源单位应当进行强制保险。
鼓励保险公司根据突发环境事件应急处理的要求、区域内环境风险评估情况和企业需求,做好环境污染责任保险产品的开发工作,为环境风险提供保险保障,做好突发环境事件的应急处置、定损、赔偿等服务。
鼓励社会公众参与商业保险和参加互助保险,建立突发环境事件风险分担机制。
6.4 环境恢复与重建
突发环境事件终止后,应开展对现场清理净化和环境恢复工作。根据事故发生地点、污染物的性质和当时气象条件,明确事故泄漏物污染的环境区域。由应急监测组对污染区域进行现场检测分析,明确污染环境中涉及的化学品、污染的程度、天气和当地人口等因素,确定一个安全、有效、对环境影响最小的恢复方案。通过环境恢复方案的实施,及时对污染环境进行跟踪监测,使污染物浓度达到环境可接受水平。
7 信息发布
区委宣传部及相关部门应及时通过发新闻稿、接受记者采访、举行新闻发布会,组织专家解读等方式,借助电视、广播、报纸、互联网等多种途径,主动、及时、准确、客观向社会发布突发环境事件和应对工作信息,回应社会关切,澄清不实信息,引导社会舆论。信息发布内容包括:事件原因、污染程度、影响范围、应对措施、事件调查处理情况等。
8 应急保障
市生态环境局城区分局要不断加强环境应急管理队伍建设,建立区级突发环境事件应急综合性救援队伍,依托企事业单位以及社会化应急救援力量,组建区社会应急救援队伍;探索通过市场化方式,委托具有应急处置能力及相关资质的单位承担突发环境事件应急处置工作。加强环境应急专家的管理,建立完善环境应急专家库并定期更新,优化咨询机制和管理程序,为突发环境事件应急工作提供技术与决策支持。同时加强应急队伍相关知识、技能的培训,定期组织应急演练,强化部门间应急联动机制建设,提高突发环境事件快速响应及应急处置能力。
突发环境事件应急处置所需经费首先由事件责任单位承担。区有关部门根据突发环境事件应急需要,提出项目支出预算报区人民政府审批后执行。各镇政府(街道办)也应当保障环境应急装备及能力建设方面的资金。
区发展改革、应急管理、民政、生态环境等有关部门按照职责分工,组织做好环境应急救援物资紧急生产、储备调拨和紧急配送工作,保障突发环境事件应急处置和环境恢复治理工作需要。按照规范加强应急物资储备,鼓励支持社会化应急物资储备,保障应急物资、生活必需品的生产和供给。
市生态环境局城区分局要市生态环境局的力量建立环境应急物资储备库,储备必要的环境应急物资,并加强对当地环境应急物资储备信息的动态管理。
政府相关部门及镇政府(街道办)要加强危险化学品、各类常规和特殊污染物检验、鉴定和监测设备建设;增加应急处置相关装备和物资的储备,加快建立专业化物资储备仓库,提升应对能力。
有关部门要配合市级交通运输、水务、海事等有关部门健全公路、水路、航道等紧急运输保障体系,协助提供应急响应所需的交通运输保障。配合市交警支队城区大队及交通运输部门加强应急交通管理,保障运送伤病员、应急救援人员、物资、装备、器材车辆的优先通行。
区相关通信部门要建立健全突发环境事件应急通讯保障体系,确保应急期间通信联络和信息传递需要。
区环境应急办值班人员每天24小时保持通讯通畅,节假日安排人员电话值班。充分发挥信息网络系统的作用,确保应急时信息上传下达及时,能够统一准确调动有关人员、物资迅速到位。
区人民政府要支持突发环境事件应急处置和监测先进技术、装备、平台的研发,建立科学的环境应急指挥技术平台,加快引进生态环境大数据技术,实现环境应急信息综合集成、分析处理、污染评估的智能化和数字化,提高环境应急决策的科学性。
有关部门应配合区应急管理局及其他有关部门制定或建立应急避险场所,完善紧急疏散管理制度,确保紧急情况下周边人群安全、有序的疏散,保障现场处置人员及相关人员的安全。
区城市管理和综合执法局协助市公安局城区分局及其他有关部门做好突发环境事件应急治安保障工作。
(1)协助市公安局城区分局建立警力分布动态数据库,制定维持治安秩序、实行警戒和交通管制的警力集结、布控、执勤等工作方案,加强对重点地区、重点场所、重点人群、重要物资设备的保护。
(2)突发环境事件发生后,协助公安部门迅速组织力量,对现场进行警械和治安管理;协助有关部门及时疏散灾民和救护伤亡人员,维护社会秩序,打击各种违法犯罪活动;加强对重点区域、重点人群、重要设施和重要物资,特别是应急救援物资和装备的警卫及防范保护;必要时,依法采取有效管制措施,控制事态。
协助市气象局开展气象监测预报,防止和预防极端气候条件对应急工作造成不良影响。
区卫生健康局建立突发环境事件医疗救治和疾病预防控制资源动态数据库,明确应急医疗救治队和医疗中心的分布及其能力、专业特长等基本情况,并根据应急工作需要,协助制定医疗卫生设备、物资调度方案。
区、镇级人民政府(街道办)、专业应急机构或事件主管单位以及媒体要有组织、有计划地向公众广泛开展应急宣传教育活动。通过公布报警电话,向公众提供技能培训和知识讲座,在电视、电台、报刊、网络等媒介开辟应急宣传公益栏目,在大、中、小学及职业学校普及突发公共事件应急课程等方式,让公众掌握避险、互救、自救、减灾、逃生等基本知识和技能。
(2)培训
各专业应急机构或事件主管单位要定期或不定期举办应急管理和救援人员培训班;区党校要将突发公共事件应急管理教育列入干部任职培训的内容;区人民政府应组织辖区内单位开展应急常识培训。
(3)演练
区突发环境事件应急指挥部办公室负责制定全区综合性环境应急演练方案、计划。;各专业应急机构或事件主管单位制定专项或辖区演练方案并组织演练。演练应从实战角度出发,深入发动群众参与,达到普及应急知识和提高应急技能的目的。
9 监督管理
市生态环境局城区分局负责制定本预案应急演练方案,经区人民政府批准后定期组织开展应急演练工作。
每次应急预案演练后,须由牵头单位组织参演各方进行总结和问题梳理,形成书面演练评估报告,作为后续预案修订、责任落实和队伍培训的重要依据。
汕尾市生态环境局城区分局和区委宣传部结合每年的世界环境日和环境安全教育月等活动,利用广播、电视、报纸、互联网等手段,广泛开展环境事件应急法律法规、政策和预防、处理、自救、互救、减灾等常识宣传,普及突发环境事件预防和应急救援基本知识,增强公众的防范意识和相关心理准备,提高公众的自救、互救能力。
区应急管理局、区教育局及市生态环境局城区分局要根据职责组织开展环境应急管理教育培训工作,加强环境应急管理知识培训和突发环境事件预防以及应急救助教育,加强对环境应急从业人员的培训,提升环境应急能力。
预案原则上每三年至少整体修订1次,但在出现以下情况,并对本应急预案的实施有影响时,也应予以整体修订:
(1)国家、省、市、区有关应急工作的方针、政策、法律、法规、规章和标准发生重大和较大变化;
(2)本预案演习、培训或实践检验发现预案存在重大或较重大问题;
(3)本预案所依托的重要应急力量发生变化,及附件中的重要成员、联系方式、通讯地址发生较多的变化;
(4)城区内企业布局结构、重大危险源发生重大和较大的变化;
(5)应急组织指挥体系或职责发生或重大或较大调整;
(7)当与预案有关事项发生较小的变化,对预案实施产生较小的影响时,应当对本预案进行局部修订。
本预案的整体修订、颁布、实施,按城区相关的管理规定和程序进行。局部修订,可按区级应急管理机构的授权,由区应急指挥中心组织进行,以《应急预案局部修订、增补文件》的形式颁布、实施,并分送各有关单位。
10 奖惩与责任
在突发环境事件应急工作中,有下列事迹之一的单位、个人及专家,应依据有关规定给予奖励:
(1)完成突发环境事件应急处置任务,成绩显著的;
(2)在突发环境事件应急处置中,使人民群众的生命财产免受或者减少损失的;
(3)对突发环境事件应急工作提出重大建议,实施效果显著的;
(4)有其他特殊贡献的。
在突发环境事件应急工作中,有下列行为之一的,按照有关法律和规定,对有关责任人员视情节和危害后果,由其所在单位或者上级机关、任免机关给予处分,或依法移送纪检监察机关处分;构成犯罪的,依法追究刑事责任:
(1)未认真履行环保法律、法规规定的义务,引发突发环境事件的;
(2)未按规定报告、通报突发环境事件真实情况的;
(3)拒不执行突发环境事件应急预案,不服从命令和指挥,或者在事件应急响应时临阵脱逃的;
(4)盗窃、贪污、挪用突发环境事件应急工作资金、装备和物资的;
(5)阻碍突发环境事件应急工作人员依法执行公务或者进行破坏活动的;
(6)散布谣言、扰乱社会秩序的;
(7)对突发环境事件应急工作造成其他危害的。
11 附则
(1)本预案由区人民政府负责发布实施,由市生态环境局城区分局负责组织修订。
(2)各镇政府(街道办)及其有关单位、群众自治组织、企业单位等按照本预案规定履行职责,并制定、完善相应的应急预案。
(3)术语及定义
①突发环境事件:是指由于污染物排放或者自然灾害、生产安全事故等因素,导致污染物或者放射性物质等有毒有害物质进入大气、水体、土壤等环境介质,突然造成或者可能造成环境质量下降,危及公众身体健康和财产安全,或者造成生态环境破坏,或者造成重大社会影响,需要采取紧急措施予以应对的事件。
②环境应急:针对可能或已发生的突发环境事件需要立即采取某些超出正常工作程序的行动,以避免事件发生或减轻事件后果的状态,也称为紧急状态;同时也泛指立即采取超出正常工作程序的行动。
③泄漏处理:泄漏处理是指对危险化学品、危险废物、放射性物质、有毒气体等污染源因事件发生泄漏时所采取的应急处置措施。泄漏处理要及时、得当,避免重大事件的发生。泄漏处理一般分为泄漏源控制和泄漏物处置两部分。
④应急监测:环境应急情况下,为发现和查明环境污染情况和污染范围而进行的环境监测。包括定点监测和动态监测。
⑤应急响应:指环境污染事故发生后,有关组织或人员采取的应急行动。
⑥应急救援:指环境污染事故发生时,采取的消除、减少事故危害和防止事故恶化,最大限度降低事故损失的措施。
附件1
汕尾市城区突发环境事件分级标准
凡符合下列情形之一的,为特别重大突发环境事件:
1.因环境污染直接导致30人以上死亡或100人以上中毒或重伤的;
2.因环境污染疏散、转移人员5万人以上的;
3.因环境污染造成直接经济损失1亿元以上的;
4.因环境污染造成区域生态功能丧失或该区域国家重点保护物种灭绝的;
5.因环境污染造成设区的市级以上城市集中式饮用水水源地取水中断的;
6.Ⅰ、Ⅱ类放射源丢失、被盗、失控并造成大范围严重辐射污染后果的;放射性同位素和射线装置失控导致3人以上急性死亡的;放射性物质泄漏,造成大范围辐射污染后果的;
凡符合下列情形之一的,为重大突发环境事件:
1.因环境污染直接导致10人以上30人以下死亡或50人以上100人以下中毒或重伤的;
2.因环境污染疏散、转移人员1万人以上5万人以下的;
3.因环境污染造成直接经济损失2000万元以上1亿元以下的;
4.因环境污染造成区域生态功能部分丧失或该区域国家重点保护野生动植物种群大批死亡的;
5.因环境污染造成县级城市集中式饮用水水源地取水中断的;
6.Ⅰ、Ⅱ类放射源丢失、被盗的;放射性同位素和射线装置失控导致3人以下急性死亡或者10人以上急性重度放射病、局部器官残疾的;放射性物质泄漏,造成较大范围辐射污染后果的;
7.造成跨省级行政区域影响的突发环境事件。
凡符合下列情形之一的,为较大突发环境事件:
1.因环境污染直接导致3人以上10人以下死亡或10人以上50人以下中毒或重伤的;
2.因环境污染疏散、转移人员5000人以上1万人以下的;
3.因环境污染造成直接经济损失500万元以上2000万元以下的;
4.因环境污染造成国家重点保护的动植物物种受到破坏的;
5.因环境污染造成乡镇集中式饮用水水源地取水中断的;
6.Ⅲ类放射源丢失、被盗的;放射性同位素和射线装置失控导致10人以下急性重度放射病、局部器官残疾的;放射性物质泄漏,造成小范围辐射污染后果的;
7.造成跨设区的市级行政区域影响的突发环境事件。
凡符合下列情形之一的,为一般突发环境事件:
1.因环境污染直接导致3人以下死亡或10人以下中毒或重伤的;
2.因环境污染疏散、转移人员5000人以下的;
3.因环境污染造成直接经济损失500万元以下的;
4.因环境污染造成跨县级行政区域纠纷,引起一般性群体影响的;
5.Ⅳ、Ⅴ类放射源丢失、被盗的;放射性同位素和射线装置失控导致人员受到超过年剂量限值的照射的;放射性物质泄漏,造成厂区内或设施内局部辐射污染后果的;铀矿冶、伴生矿超标排放,造成环境辐射污染后果的;
6.对环境造成一定影响,尚未达到较大突发环境事件级别的。
上述分级标准有关数量表述中,“以上”,“以下”不含本数,事件分级依据引自《国家突发环境事件应急预案》相应内容。
附件2
汕尾市城区突发环境事件应急指挥部成员单位及分工职责
汕尾市突发环境事件应急指挥部成员单位包括由区委宣传部、区发展改革局、区科技工业和信息化局、区自然资源局、区住房城乡建设局、区市场监管局、区司法局、市公安局城区分局、区民政局、区教育局、区财政局、区人力资源和社会保障局、区农业农村和水利局、区城市管理和综合执法局、区卫生健康局、区文化广电旅游体育局、区应急管理局、区政务和数据局、市生态环境局城区分局、汕尾交警支队城区大队、消防救援大队、辖区内各地方供水单位、各自来水公司、中国电信汕尾城区分公司、中国移动通信集团广东有限公司汕尾市城区分公司、中国联通汕尾城区分公司、广东电网有限责任公司汕尾城区供电局、红海湾发电厂等。各成员单位分工职责如下表所示。
汕尾市城区突发环境事件应急指挥部成员单位及分工职责
附件3
汕尾市城区突发环境事件应急指挥部设置图
附件4
现场应急工作小组组成及主要职责
根据工作需要,现场指挥部设立污染处置组、应急监测组、医学救援组、应急保障组、新闻宣传组、社会稳定组、综合协调组、调查处理组等具体工作组。参与现场处置的有关单位和人员要服从现场指挥官的统一指挥。
各工作组的牵头单位、参与单位及主要职责如下表所示。
汕尾市城区突发环境事件环境应急指挥部下设工作组职责分工
附件5
附件6
汕尾市城区突发环境事件应急预案体系图

您访问的链接即将离开“汕尾市城区人民政府”门户网站,是否继续?




您现在所在的位置 :
2025-12-01 15:28


粤公网安备 44150202000076号